Comprimés d'amoxicilline et de clavulanate de potassium à 50 mg
Ingrédients:
Amoxicilline + Clavulanate de Potassium
Stockage:
Bien refermer et conserver dans un endroit frais et sec.
Caractéristiques:50 mg
À base d'Amoxicilline + Clavulanate de Potassium
Durée de conservation :2 ans
Les comprimés d'amoxicilline et de clavulanate de potassium pour chiens et chats sont une sorte de médicaments anti-inflammatoires pour animaux de compagnie appropriés pour les chats et les chiens, en cas d'entérite, de stomatite, d'infections cutanées, de phénomènes tels que les infections des voies urinaires, veuillez suivre la dose de médicaments à temps, le produit l'effet est bon, la fonction est une efficacité forte et stable. Ce produit convient à toutes sortes d'infections causées par des bactéries sensibles, c'est le meilleur anti-inflammatoire pour les animaux de compagnie.
Les indications:
Il est utilisé pour traiter les infections causées par les bactéries Gram-positives et Gram-négatives chez les chiens et les chats.
1. Tels que les infections de la peau et des tissus mous, la dermatite purulente, les abcès et l'analite, la cellulite, l'infection des plaies et la septicémie intra-abdominale.
2. Infection dentaire (gingivite).
3. Infections des voies urinaires : cystite, urétrite, pyélonéphrite, prostatite, maladie inflammatoire pelvienne, infection des voies urinaires à Neisseria gonorrhoeae et diarrhée légère.
4. Infections des voies respiratoires : sinusite, amygdalite, pharyngite, bronchite aiguë et chronique, exacerbation aiguë de bronchite chronique, pneumonie, abcès pulmonaire et infection bronchique concomitante.



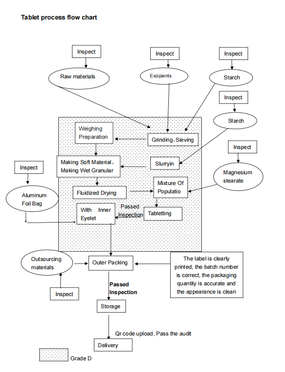
Processus de production:

Expositions industrielles :

Cas de coopération :

Environnement de production:

Certificat d'honneur :

FAQ:


